广州市南沣电子机械有限公司白云分公司
首页|走近我们|新闻资讯|产品中心|服务和支持|下载资料|联系我们|客户留言|
公司简介 总裁致词 基本信息 资质和荣誉 企业文化
公司新闻 行业资讯
HL控制卡与专用设备 线切割工作液 线切割钼丝 线切割零配件 线切割设备
服务细则 服务支持
HL卡相关软件

产品中心

  • HL控制卡与专用设备
    HLUSB主卡
    HLUSB高频卡
    HL控制编程卡
    HL控制编程卡
    HL控制编程卡(副卡)
    HL控制编程卡
    更多
  • 线切割工作液
  • 线切割钼丝
  • 线切割零配件
  • 线切割设备
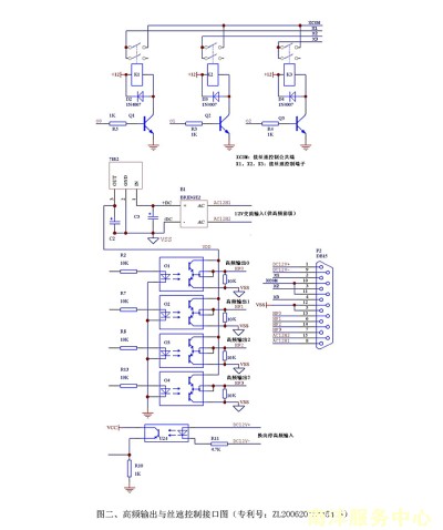
HL控制卡与专用设备

HLUSB高频卡


点击放大
产品名称: HLUSB高频卡
公司名称: 广州市南沣电子机械有限公司白云分公司
产品型号: HLG101
产品简介:

HLUSB®将HL® PCI卡升级到USB或WIFI接口(根据版本而定),人机操控程序在WINDOWS等图形界面系统下运行,实际加工程序能够独立工作,不受界面系统的实时性和稳定性影响,HLUSB®控制卡的抗干扰能力和稳定性进一步提高,与PCI版本相比,无需更换高频电源,切割效率大幅度提高。

详细说明

相关产品

HLUSB主卡

HLUSB高频卡

HL控制编程卡

HL控制编程卡

HL控制编程卡(副卡)

HL控制编程卡
法律条款|网站地图|联系我们|客户留言|管理后台
Copyright 2011 © 广州市南沣电子机械有限公司服务中心 粤ICP备07513537号
南沣,HL,广东线切割,线切割配件,线切割控制卡,钼丝,乳化油